Контрольные по производным на заказ
Поможем с решением любых производных!
Сделаем подробные пояснения, приведем формулы, сделаем чертежи.
Оставьте заявку, и мы начнём работу уже сегодня!
Схема работы
Оформляете заявку на сайте
Оплачиваете заказ в 2 клика
Автор выполняет ваши задания
Получаете готовый файл в срок
Цены и сроки
- Cтоимость примера — от 80 ₽
- Цена контрольной — от 200 ₽
- Срок выполнения срочного заказа — от 1 часа
- Срок выполнения обычного заказа — от 2 дней
- Решения задач оформляются в виде файла Word
- Также оказываем онлайн-помощь на контрольной или экзамене
Ниже вы найдете примеры выполненных контрольных работ с производными с указанием цен.
Производные на заказ: типы задач
Поможем вычислить производную:
- по определению
- различных классов функций
- сложных функций
- неявно заданных функций
- параметрически заданных функций
- функции нескольких переменных
- любого порядка
А также выполним задания на:
- Разложение функции в ряд Тейлора, Маклорена
- Применение производных к решению физических и геометрических задач
- Полное исследование функции с построением графика
- Вычисление частных производных, производных по направлению
- Нахождение полного дифференциала, градиента, лапласиана и т.д.
- Приближенные вычисления с помощью производных
- Применение производных к решению простых оптимизационных задач
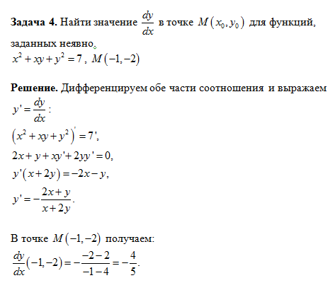
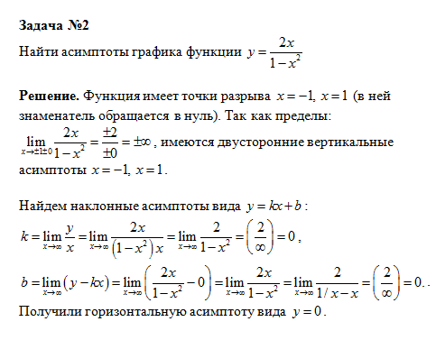
Примеры решенных производных
Поможем с работами по предметам
Почему стоит заказать у нас?
- Точные решения. Решаем задачи по математике почти 20 лет
- Сроки от 1 дня. Обычный срок на контрольную - 3-5 дней, но можно и быстрее
- Опыт. Знаем как выполнить и оформить большинство типовых заданий.
- Подробные пояснения. Важные шаги объясняем — сдавайте с уверенностью.
- Удобное оформление. Решение набрано в Word, в том числе формулы.
- Бесплатные доработки. Если нужно что-то исправить — сделаем бесплатно в рамках исходных требований.
- Экономия времени. Оставьте заявку, оплатите - и получите отличный результат.
Типовые контрольные с производными
После выполнения заказа вы получите файл в формате Word (или pdf, если так удобнее), где будут по порядку записаны ваши задания и решения к ним, с комментариями и пояснениями, где они требуются. Для понимания средней стоимости работы с производными на заказ, смотрите примеры:
| Работа 1 | Работа 2 | Работа 3 |
|---|---|---|
| Контрольная на тему Производная | Типовой расчет МГАПИ | Производные и их применение |
| Нахождение производной, экстремумов функции, исследование функции и построение графика | Нахождение производной (сложной, степенной, параметрической, неявной функции), уравнение касательной, вторая производная, приближенное вычисление с помощью дифференциала | Все темы прошлых контрольных и также: производная показательно-степенной функции, пятого порядка, обратной функции, наибольшее и наименьшее значение функции, задача на применение производной (размеры цилиндрического бака), экономические задачи (производительность труда, эластичность). |
| 3 задания с подпунктами | 10 заданий | 12 заданий с подпунктами |
| 5 страниц | 7 страниц | 11 страниц |
| 680 ₽ | 900 ₽ | 1750 ₽ |
Другие решённые задачи по пределам
Отзывы студентов
Наши гарантии
- Официальная регистрация. МатБюро - зарегистрированная в РФ фирма (реквизиты на странице Контакты), мы официально принимаем платежи и платим налоги. Вы знаете, с кем работаете.
- Договор. Работаем по договору публичной оферты на оказание научно-исследовательских и консультационных услуг, который устанавливает и защищает права и обязанности обеих сторон в соответствии с законодательством РФ.
- Сроки поддержки. Гарантийный срок на работу - 30 дней. Автор ответит на ваши вопросы в личном кабинете или внесет изменения (в рамках исходных требований).
- Доработки по замечаниям. Бесплатно исправим замечания, поправим опечатки в максимально сжатые сроки. Если невозможно - финансово компенсируем неверно решенные задания.
- Невыполнение работы. Если автор не справится с заказом, вернем оплату полностью.
- Конфиденциальность. Ваши данные под защитой. Подробнее см. Политика обработки персональных данных.
- Опыт. МатБюро работает на рынке оказания услуг студентам с 2006 года. За это время выполнено более 90 тысяч заказов
- Репутация. Наши клиенты оставили более 7500 отзывов о работе МатБюро, с которыми вы можете ознакомиться
Кратко о заказе
Часто задаваемые вопросы
Сколько стоит решение одной производной?
Цены начинаются от 80 рублей за задачу. Стоимость контрольной зависит от количества заданий, их сложности и сроков. Точный ответ вы получите после оформления заявки.
Как быстро решаются производные?
Стандартный срок: 2–3 дня. Для небольшого объема задач возможно срочное решение - от 1 часа (с доплатой за срочность).
Как быстро оценят мою работу?
Обычно заказ оценивается в течение нескольких часов.
Как будет оформлено решение контрольной?
Мы оформляем работы в Word, пришлем версию в pdf (по запросу), которую легко читать или печатать с любого устройства.
Какая гарантия дается на работу?
Гарантийный срок - 30 дней. Если у вас будут вопросы или замечания, автор ответит и внесет корректировки.
Какие есть способы оплаты заказа?
Вы можете оплатить заказ прямо из личного кабинета: банковской картой РФ, СберPay, ЮMoney, со счета телефона
Кто будет решать мои задания по производным?
Работу выполняет автор команды МатБюро, профессионал с высшим профильным образованием и имеющий опыт от 5 лет в сфере выполнения учебных работ по математике.
Можно заказать только одну задачу?
Да, вы можете прислать на оценку любое число задач, даже одну. Учитывайте, что минимальный заказ на сайте - 200 рублей.
Для каких вузов вы решаете задачи?
Вы можете заказать решение математических задач из методичек любых вузов или сборников задач. Некоторые решенные контрольные по вузам: ИДЗ по ВМ, МЭСИ, РР по ВМ, Витте, ВМ, ВЗФЭИ, ВМ, ТулГУ, МА, МИРЭА, ВМ, МАИ.
Вы можете сдать тест по теме Производные?
Да, мы помогаем как с письменными работами, так и с дистанционными тестами: подробные условия и скришоты.
Где можно посмотреть примеры решений?
По ссылке вы можете найти более 250 решенных задач по всем разделам математического анализа.
Я могу задать автору вопросы по решению?
Да, в личном кабинете вы сможете вести переписку как с администратором, так и с автором работы.
Это безопасно, делать заказ?
С точки зрения конфиденциальности: ваши данные не передаются третьим лицам. С точки зрения этики: вы сами решаете, какую часть полученной работы и в каком виде вы сдаете на проверку (или используете для самостоятельной проработки).
Какой у вас график работы?
Мы рады принять ваши заявки каждый день, без выходных и праздников. Заказы оцениваются и выполняются круглосуточно.
Как сэкономить на заказе?
Вы можете заказать только часть работы (а часть сделать сами, если справляетесь), установить длительные сроки (комфортные для автора), приложить примеры выполненных и зачтенных работ.
Полезные ссылки
Решить производные недорого
Не получается найти экстремум функции? Не ясно, какую применить формулу? Зачет близко, а всех решений еще нет? Закажите задания на производные у нас!
МатБюро поможет в решении отдельных задач, выполнении типовых расчетов, контрольных работ c производными (и другими темами высшей математики).
Стоимость примера - всего от 80 рублей. Все решения оформляются в виде файла Word (подробно, понятно, можете отредактировать, распечатать, вставить свою часть решения и т.п.), снабжены чертежами (например, для задач поиска экстремума). Останется только изучить и сдать.












