Помощь по физике
Поможем с решением задач по физике.
Сделаем подробные пояснения, наглядные графики.
Оставьте заявку, и мы начнём работу уже сегодня!
Схема работы
Оформляете заявку на сайте
Оплачиваете заказ в 2 клика
Автор выполняет ваши задания
Получаете готовый файл в срок
Цены и сроки
Стоимость решения задачи по физике зависит от раздела, объема, сложности и начинается от 100-150 рублей. Все решения оформляются в виде файла Word (подробно, понятно, можете отредактировать, распечатать, вставить свою часть решения и т.п.), снабжены чертежами (от руки или печатные, если из методички), пояснениями к решению (как выбираем формулы, какая размерность и т.д.).
Как быстро выполняются задачи по физике
Срок, к которому вам нужно получить готовую контрольную, вы выбираете сами в форме заказа. Стандартные сроки - 2-4 дня, но мы можем помочь и быстрее. Срочные заказы будут стоить дороже обычного.
| Тип работы | Цена | Срок |
|---|---|---|
| Задача | от 100 руб. | от 1 дня |
| Сдача теста | от 500 руб. | от 2 дней |
| Обычная контрольная (3-5 задач) | 300-800 руб. | от 2 дней |
| Сложная контрольная | от 1500 руб. | от 5 дней |
| Срочный заказ | от +50% | несколько часов |
Хотите быстро и недорого решить контрольные по физике, чтобы уверенно сдать их преподавателю? Обращайтесь в МатБюро прямо сейчас!
Физика на заказ: разделы и темы
Окажем помощь в решении отдельных задач и выполнении контрольных, лабораторных работ, типовых расчетов, ИДЗ и РГР по физике и ее разделам:
- Теоретическая механика (статика, кинематика, динамика)
- Электричество и магнетизм (электродинамика, электростатика)
- Термодинамика и молекулярная физика
- Колебания и волны
- Оптика (геометрическая, квантовая, волновая оптика)
- Атомная физика (квантовая физика, ядерная физика)
- Основы специальной теории относительности (СТО)
Чтобы заказать решение задач по физике, нужно заполнить заявку на сайте, приложив туда задания и указав желаемый срок. Получили стоимость и оплатили? Дальше дело только за нами: решим, оформим, вышлем на почту, сообщим о готовности на телефон.
Поможем со смежными предметами
Почему стоит заказать у нас?
- Точные решения. Решаем задачи по физике почти 20 лет
- Сроки от 1 дня. Обычный срок на контрольную - 3-5 дней, но можно и быстрее
- Опыт. Знаем как выполнить и оформить большинство типовых заданий.
- Подробные пояснения. Важные шаги объясняем — сдавайте с уверенностью.
- Удобное оформление. Решение набрано в Word, в том числе формулы.
- Бесплатные доработки. Если нужно что-то исправить — сделаем бесплатно в рамках исходных требований.
- Экономия времени. Оставьте заявку, оплатите - и получите отличный результат.
Примеры решений по физике
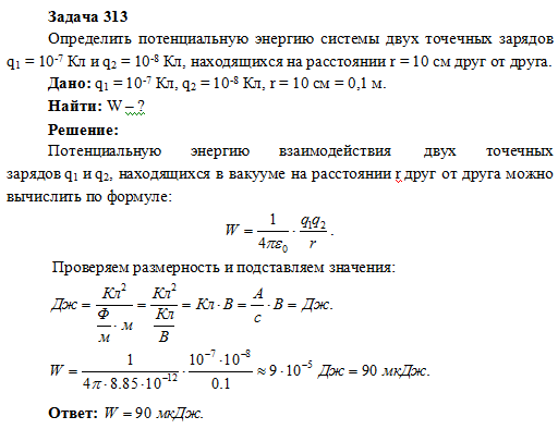
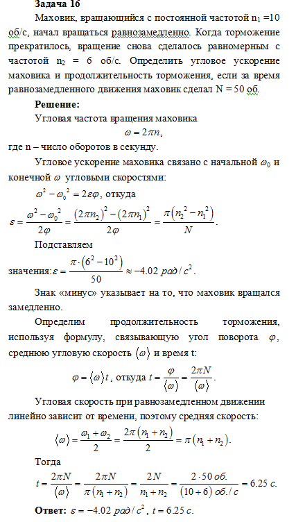
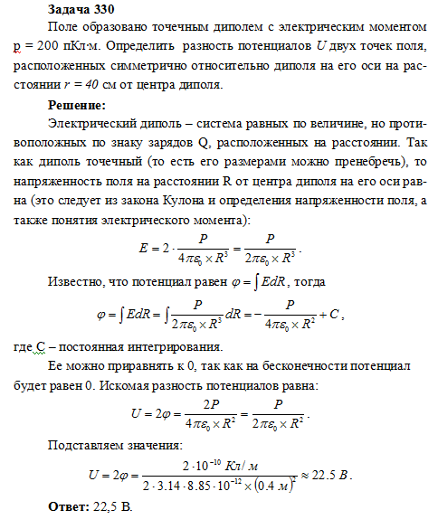
После выполнения заказа вы получите файл в формате Word (или pdf, если так удобнее), где будут по порядку записаны ваши задания и решения к ним, с комментариями и пояснениями, где они требуются. Примеры небольших решенных задач по физике ниже:
Отзывы студентов
Наши гарантии
- Официальная регистрация. МатБюро - зарегистрированная в РФ фирма (реквизиты на странице Контакты), мы официально принимаем платежи и платим налоги. Вы знаете, с кем работаете.
- Договор. Работаем по договору публичной оферты на оказание научно-исследовательских и консультационных услуг, который устанавливает и защищает права и обязанности обеих сторон в соответствии с законодательством РФ.
- Сроки поддержки. Гарантийный срок на работу - 30 дней. Автор ответит на ваши вопросы в личном кабинете или внесет изменения (в рамках исходных требований).
- Доработки по замечаниям. Бесплатно исправим замечания, поправим опечатки в максимально сжатые сроки. Если невозможно - финансово компенсируем неверно решенные задания.
- Невыполнение работы. Если автор не справится с заказом, вернем оплату полностью.
- Конфиденциальность. Ваши данные под защитой. Подробнее см. Политика обработки персональных данных.
- Опыт. МатБюро работает на рынке оказания услуг студентам с 2006 года. За это время выполнено более 90 тысяч заказов
- Репутация. Наши клиенты оставили более 7500 отзывов о работе МатБюро, с которыми вы можете ознакомиться
Кратко о заказе
Часто задаваемые вопросы
Сколько стоит решение задачи по физике?
Цены начинаются от 100 рублей за задачу. Стоимость контрольной зависит от количества заданий, их сложности и сроков. Точный ответ вы получите после оформления заявки.
Как быстро решаются задания по физике?
Стандартный срок: 3–4 дня. Для небольшого объема задач возможно срочное решение - от 2 часов (с доплатой за срочность).
Как быстро оценят мою работу?
Обычно заказ оценивается в течение нескольких часов.
Как будет оформлено решение контрольной?
Мы оформляем работы в Word, пришлем версию в pdf (по запросу), которую легко читать или печатать с любого устройства.
Какая гарантия дается на работу?
Гарантийный срок - 30 дней. Если у вас будут вопросы или замечания, автор ответит и внесет корректировки.
Какие есть способы оплаты заказа?
Вы можете оплатить заказ прямо из личного кабинета: банковской картой РФ, СберPay, ЮMoney, со счета телефона
Кто будет решать мои задания по физике?
Работу выполняет автор команды МатБюро, профессионал с высшим профильным образованием и имеющий опыт от 5 лет в сфере выполнения учебных работ по физике, математике и т.п. дисциплинам.
Можно заказать только одну задачу?
Да, вы можете прислать на оценку любое число задач, даже одну. Учитывайте, что минимальный заказ на сайте - 200 рублей.
Где можно посмотреть примеры решений?
По ссылке вы можете найти другие решенные контрольные по физике.
Я могу задать автору вопросы по решению?
Да, в личном кабинете вы сможете вести переписку как с администратором, так и с автором работы.
Это безопасно, делать заказ?
С точки зрения конфиденциальности: ваши данные не передаются третьим лицам. С точки зрения этики: вы сами решаете, какую часть полученной работы и в каком виде вы сдаете на проверку (или используете для самостоятельной проработки).
Какой у вас график работы?
Мы рады принять ваши заявки каждый день, без выходных и праздников. Заказы оцениваются и выполняются круглосуточно.
Как сэкономить на заказе?
Вы можете заказать только часть работы (а часть сделать сами, если справляетесь), установить длительные сроки (комфортные для автора), приложить примеры выполненных и зачтенных работ.
Полезные ссылки
- Решенные контрольные по физике
- Сдадим тесты по физике
- Физика для заочников
- Интересно: структура физических наук
Нужна помощь с решением задач по физике? Вы обратились по адресу!
Выполним для вас подробное решение присланных задач, учтем сроки, требования по оформлению, ответим на вопросы по решению.
Если учитесь заочно, и физика - не профильный предмет, займитесь более важными вопросами, а этот предоставьте нам - профессионалам своего дела.










