Задания по ТЭЦ, ТОЭ, ОТЦ на заказ
Поможем с решением задач по теории цепей.
Сделаем подробные пояснения, наглядные диаграммы.
Оставьте заявку, и мы начнём работу уже сегодня!
Схема работы
Оформляете заявку на сайте
Оплачиваете заказ в 2 клика
Автор выполняет ваши задания
Получаете готовый файл в срок
Цены и сроки
Стоимость решения задач по ТОЭ или ОТЦ зависит от количества цепей, типа тока (постоянный/переменный), сложности схемы и сроков. Минимальный заказ — от 200 рублей.
- Решение задач на законы Кирхгофа - от 200 рублей
- Расчёт методом контурных токов (МКТ), узловых потенциалов (МУП) — от 250 рублей
- Переходные процессы первого/второго порядка — от 200/300 рублей
- Переходные процессы методом Дюамеля — от 250 рублей
- Комплексные расчёты переменного тока — от 300 рублей
- Расчет четырёхполюсников — от 300 руб.
- Другие методы и расчеты — от 300 руб.
Решения оформляем в Word или PDF, со схемами, расчётами и пояснениями. Примеры оформленных решений — ниже.
Сроки выполнения
| Тип работы | Цена | Срок |
|---|---|---|
| Задача (1 цепь) | от 200 руб. | 1–2 дня |
| Сдача теста | от 500 руб. | от 2 дней |
| Контрольная (3–5 задач) | от 800 руб. | 2–4 дня |
| Курсовая работа по ТОЭ | от 2000 руб. | от 5 дней |
| Срочный заказ | от +50% | от 6 часов |
Оставьте заявку — мы быстро оценим стоимость и предложим оптимальные сроки выполнения.
ТОЭ и ТЭЦ на заказ: разделы и темы
Мы помогаем с типовыми задачами по ТОЭ (Теоретические основы электротехники), ТЭЦ (теория электрических цепей) и ОТЦ (Основы теории цепей). Окажем помощь в решении отдельных задач и выполнении контрольных, типовых расчетов, РГР, лабораторных работ по основам теории электрических цепей. Основные темы:
|
|
Также выполняем расчёты по темам: индуктивность, ёмкость, трансформаторы, согласование, симметричные компоненты и т.д. Поможем выполнить курсовую работу по ТОЭ на нужную тему или сдать тесты.
Выполняем задания по электрическим цепям для студентов заочников и очников. Несколько вариантов в группе? Выйдет дешевле (обращайтесь заранее, скидка обсуждается).
Расчёты в специализированных программах
Если преподаватель требует выполнение расчётов или моделирования в программной среде — мы также поможем. Выполняем задания в:
- Mathcad — расчёты с пояснениями, формулы, графики;
- Multisim и Micro-Cap — моделирование цепей, осциллограммы, проверка режимов;
- Electronics Workbench (EWB) — визуальное моделирование схем;
- LTspice — схемы, графики напряжений и токов.
Если укажете нужную программу в заявке — мы подберём исполнителя с нужным опытом.
Поможем со смежными предметами
Почему стоит заказать у нас?
- Решаем ТОЭ и ОТЦ много лет. Работаем с разными схемами, сборниками, вузами.
- Оформляем чётко и понятно. Расчёты, формулы, схемы — всё по образцу или вашей методичке.
- Объясняем, если нужно. Добавим текстовое пояснение, чтобы вы разобрались в решении.
- Срочные заказы — от 1 дня. Поможем, даже если зачёт завтра.
- Гарантии и доработки. Если что-то нужно поправить — сделаем бесплатно в рамках исходных требований.
- Экономия времени. Оставьте заявку, оплатите - и получите отличный результат.
Пример решения РГР по ОТЦ
После выполнения заказа вы получите файл в формате Word (или pdf, если так удобнее), где будут по порядку записаны ваши задания и решения к ним, с комментариями и пояснениями, где они требуются. Пример решенного задания из РГР ниже.
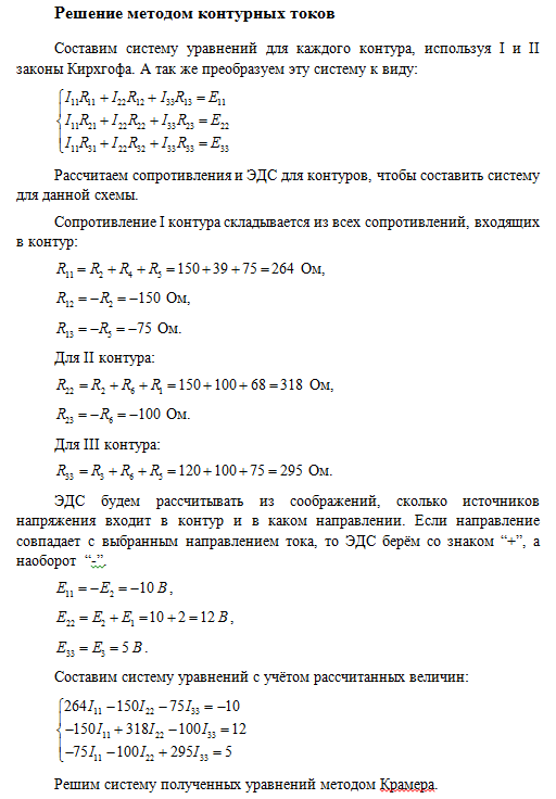
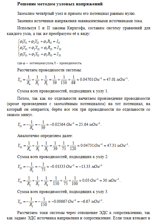
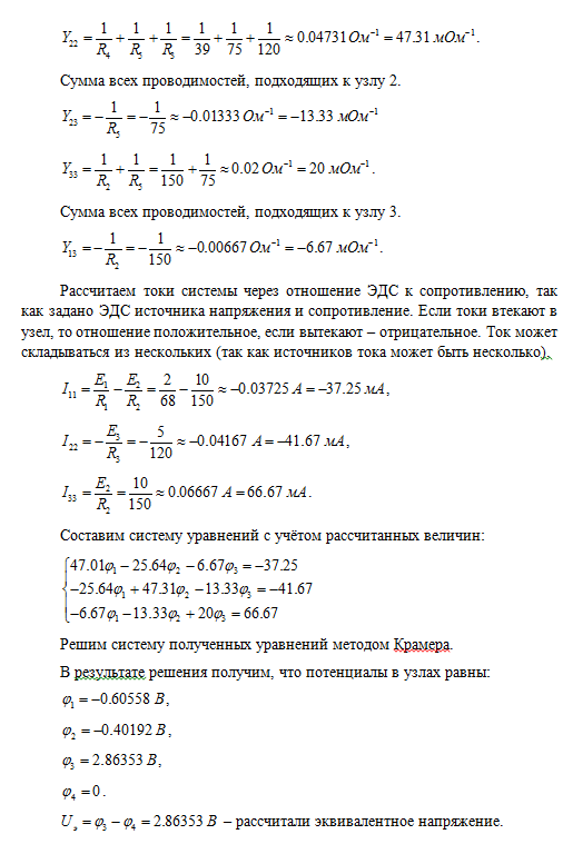
Для данной электрической цепи требуется рассчитать:
все токи и напряжения методом контурных токов;
все токи и напряжения методом узловых напряжений;
ток через сопротивление $R_6$ методом эквивалентного источника.
Отзывы студентов
Наши гарантии
- Официальная регистрация. МатБюро - зарегистрированная в РФ фирма (реквизиты на странице Контакты), мы официально принимаем платежи и платим налоги. Вы знаете, с кем работаете.
- Договор. Работаем по договору публичной оферты на оказание научно-исследовательских и консультационных услуг, который устанавливает и защищает права и обязанности обеих сторон в соответствии с законодательством РФ.
- Сроки поддержки. Гарантийный срок на работу - 30 дней. Автор ответит на ваши вопросы в личном кабинете или внесет изменения (в рамках исходных требований).
- Доработки по замечаниям. Бесплатно исправим замечания, поправим опечатки в максимально сжатые сроки. Если невозможно - финансово компенсируем неверно решенные задания.
- Невыполнение работы. Если автор не справится с заказом, вернем оплату полностью.
- Конфиденциальность. Ваши данные под защитой. Подробнее см. Политика обработки персональных данных.
- Опыт. МатБюро работает на рынке оказания услуг студентам с 2006 года. За это время выполнено более 90 тысяч заказов
- Репутация. Наши клиенты оставили более 7500 отзывов о работе МатБюро, с которыми вы можете ознакомиться
Кратко о заказе
Часто задаваемые вопросы
Сколько стоит решение задачи по ТОЭ?
Цены начинаются от 200 рублей за задачу. Стоимость контрольной зависит от количества заданий, их сложности и сроков. Точный ответ вы получите после оформления заявки.
Как быстро решаются задания по теории цепей?
Стандартный срок: 2–4 дня. Для небольшого объема задач возможно срочное решение - от 1 дня (с доплатой за срочность).
Как быстро оценят мою работу?
Обычно заказ оценивается в течение нескольких часов.
Как будет оформлено решение контрольной?
Мы оформляем работы в Word, пришлем версию в pdf (по запросу), которую легко читать или печатать с любого устройства.
Вы решаете задачи ТОЭ в Mathcad?
Да, можем выполнить решение задач в Mathcad (без оформления отчета или с ним), укажите это в заявке.
Вы оформляете решение или только даёте ответ?
Мы оформляем решение полностью: чертеж (если необходим), формулы, расчёты и пояснения.
Какая гарантия дается на работу?
Гарантийный срок - 30 дней. Если у вас будут вопросы или замечания, автор ответит и внесет корректировки.
Какие есть способы оплаты заказа?
Вы можете оплатить заказ прямо из личного кабинета: банковской картой РФ, СберPay, ЮMoney, со счета телефона
Кто будет решать мои задания по ТОЭ/ТЭЦ/ОТЦ?
Работу выполняет автор команды МатБюро, профессионал с высшим профильным образованием и имеющий опыт от 5 лет в сфере выполнения учебных работ по электротехнике, физике, математике и т.п. дисциплинам.
Я могу задать автору вопросы по решению?
Да, в личном кабинете вы сможете вести переписку как с администратором, так и с автором работы.
Это безопасно, делать заказ?
С точки зрения конфиденциальности: ваши данные не передаются третьим лицам. С точки зрения этики: вы сами решаете, какую часть полученной работы и в каком виде вы сдаете на проверку (или используете для самостоятельной проработки).
Какой у вас график работы?
Мы рады принять ваши заявки каждый день, без выходных и праздников. Заказы оцениваются и выполняются круглосуточно.
Как заказать ТОЭ дешевле?
Вы можете заказать только часть работы (а часть сделать сами, если справляетесь), установить длительные сроки (комфортные для автора), приложить примеры выполненных и зачтенных работ.
Полезные ссылки
Ниже вы найдете ссылки на полезные материалы для изучающих и решающих задачи по ТОЭ и смежным предметам, от популярных учебников и сборников задач Бессонова и Бычкова (скачать можно бесплатно) до методичек с примерами решений и задач разных вузов.
- Сборник контрольных работ по ТОЭ под ред. Бессонова, 2003
- Учебники по ТОЭ, ТЦ, электротехнике Бессонова Л.А.
- Сборник задач по теоретическим основам электротехники под ред. Бычкова Ю.А. 2011
- Сборник задач по электротехнике, ТГТУ, 2004
- Теоретические основы электротехники (уч.пособие), Голубев, Мартынов, 2011
- Решение типовых задач по расчету электрических цепей постоянного и переменного тока, Соловьев
Помощь с задачами по ТОЭ и ОТЦ
ТОЭ и ОТЦ — одни из самых насыщенных технических курсов. Здесь важно не только решить задачу, но и правильно применить теорему, построить схему, рассчитать токи и напряжения в каждом участке. А ещё — не запутаться в комплексных числах, методах расчёта и формулах мощности.
Мы помогаем студентам с задачами по электротехнике: оформим расчёты в Word или PDF, добавим пояснения и графики. Работаем как с постоянным, так и с переменным током, применяем контурные, узловые и матричные методы расчёта. Учитываем требования методических указаний и пожелания по программе.









