Как нейросети упрощают учебу: гид для студентов
Нейросети — спасение для студентов
Ты когда-нибудь смотрел на список задач по математике или физике и думал: "Как это вообще успеть?" Или сидел полночи над рефератом, а в голове — ни одной идеи? Знакомо, да? Если да, то у меня хорошие новости: в 2025 году студенты нашли себе помощника — нейросети. Эти умные программы могут решить уравнение, написать текст или объяснить тему, пока ты пьешь кофе. И нет, это не фантастика, а реальность, которая уже меняет учебу. В этом гиде я расскажу, как нейросети упрощают жизнь студента, что они умеют и как их использовать. Поехали!
Что такое нейросети и как они работают?
Если коротко и без заумных слов, нейросети — это программы, которые "учатся" на огромных объемах данных и потом помогают нам решать задачи. Представь себе суперумного друга, который знает почти всё и готов подсказать. Для студентов это настоящая находка. Нейросети могут генерировать тексты, решать уравнения, переводить статьи или даже объяснять квантовую физику (ну, почти :)).
Примеры? Пожалуйста! ChatGPT (бесплатно в базовой версии, из РФ через VPN) болтает с тобой на любую тему и пишет черновики эссе или сочинений. Wolfram Alpha (бесплатно с ограничениями) решает сложные задачи по математике с пошаговым отображением. А DeepSeek ищет инфу и генерирует идеи. И это только часть возможностей и сервисов (про картинки и видео - отдельно)!
Топ-5 способов, как нейросети помогают в учебе
Теперь к конкретике. Вот пять главных фишек, где нейросети реально выручают:
- Решение задач. Загрузил фото уравнения в приложение Photomath — и вуаля, ответ готов. А ChatGPT ещё и шаги объяснит.
- Написание текстов. Нужно эссе или реферат? ChatGPT выдаст черновик за 5 минут. Главное — доработать, чтобы препод не заподозрил.
- Подготовка к экзаменам. Спроси у ИИ краткое объяснение темы или попроси сделать конспект. Быстро и без лишней воды.
- Изучение языков. Duolingo с ИИ (бесплатно) подскажет произношение и правила, а практически любые нейросети переведут текст с десятков языков.
- Экономия времени. Вместо гугления часами попроси ИИ найти данные или посчитать что-то сложное.
Стоит ли полагаться на нейросети?
Как и у всего, у нейросетей есть плюсы и минусы. Давай разберем.
Плюсы: они быстрые, доступные (многие бесплатны) и реально помогают с рутиной. Сложная формула? Длинный текст? Нейросеть справится за секунды.
Минусы: иногда ИИ ошибается — особенно в сложных расчетах или специфических темах. И конечно, ИИ не заменит живого общения с преподавателем. А ещё есть риск: если просто списать, можно нарваться на неприятности. Так что нейросети — это помощник, а не волшебная палочка. Если что-то пошло не так, за точным решением лучше обратиться к экспертам, например, в МатБюро.
С чего начать: инструкция для новичков
Хочешь попробовать? Вот простая инструкция, чтобы освоить нейросети за полчаса:
- Выбери инструмент. Начинать стоит с бесплатных и общедоступных ИИ, например, DeepSeek или ChatGPT (через сайты-посредники можно получить бесплатный доступ, как минимум, к младшей модели).
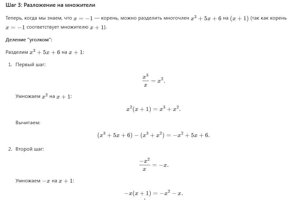
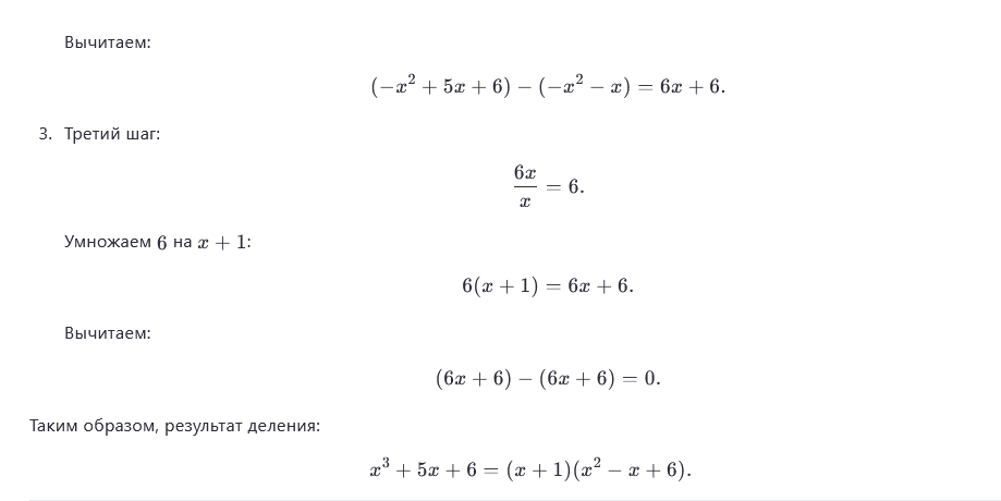
- Задай правильный вопрос. Например: "Решить уравнение x^3 + 5x + 6 = 0 и распиши по шагам" или "Напиши введение к реферату про проблемы экологии Ставропольского края на 2 абзаца". Запрос должен содержать достаточное количество деталей, это даст лучший ответ (о промптах мы еще поговорим в отдельной статье).
- Проверь результат. Нейросети не идеальны и могут выдавать некорректные данные, так что перепроверь результат, при необходимости, доработай самостоятельно.
Лайфхак: экспериментируй с формулировками. Если "реши задачу" не сработало, попробуй "объясни, как решить", "распиши подробнее" и т.п. Ниже - пример решения кубического уравнения с помощью нейросети Qwen.
Нейросети — твой помощник в учебе
Итак, нейросети — это крутой способ сэкономить время и нервы в учебе. Они решают задачи, пишут тексты и помогают готовиться к экзаменам. Но полностью заменить человека они пока не могут — для сложных или срочных работ лучше иметь запасной план. Хочешь узнать больше о том, как использовать ИИ, или получить помощь с задачами? Читай наш цикл статей дальше. А если нужна точная работа без ошибок, заглядывай на МатБюро — мы всегда выручим!







